MyEleec : Site et forum d'entraide Scolaire en électrotechnique

MyEleec : Site et forum d'entraide Scolaire en électrotechnique

MyEleec est une plateforme éducative dédiée à l’enseignement de l’électricité. Elle propose des applications interactives, un carnet de câblage avec des schémas électriques complets et des exercices pratiques. Conçue pour les élèves,enseignants, professionnels et particuliers, MyEleec facilite l’apprentissage avec des ressources gratuites et innovantes.

ActualitésApp LogEleec

⚡ LogEleec : Créez vos schémas électriques simplement, en ligne !

🏠 Schémas habitat : apprendre et visualiser facilement

Avec LogEleec, réalisez rapidement tous vos schémas électriques en habitat :

  • Simple allumage
  • Double allumage
  • Va-et-vient
  • Télérupteur

Grâce à une interface claire et intuitive, vos élèves peuvent comprendre visuellement les circuits et progresser efficacement.


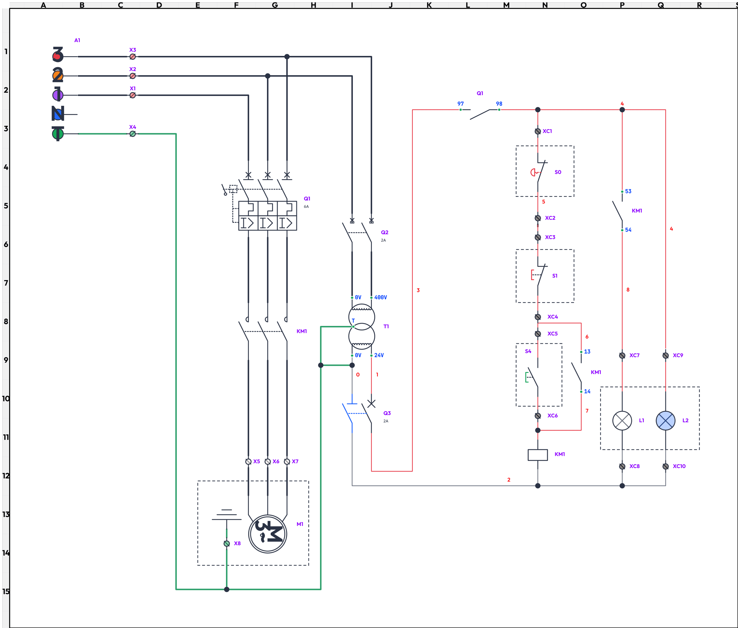
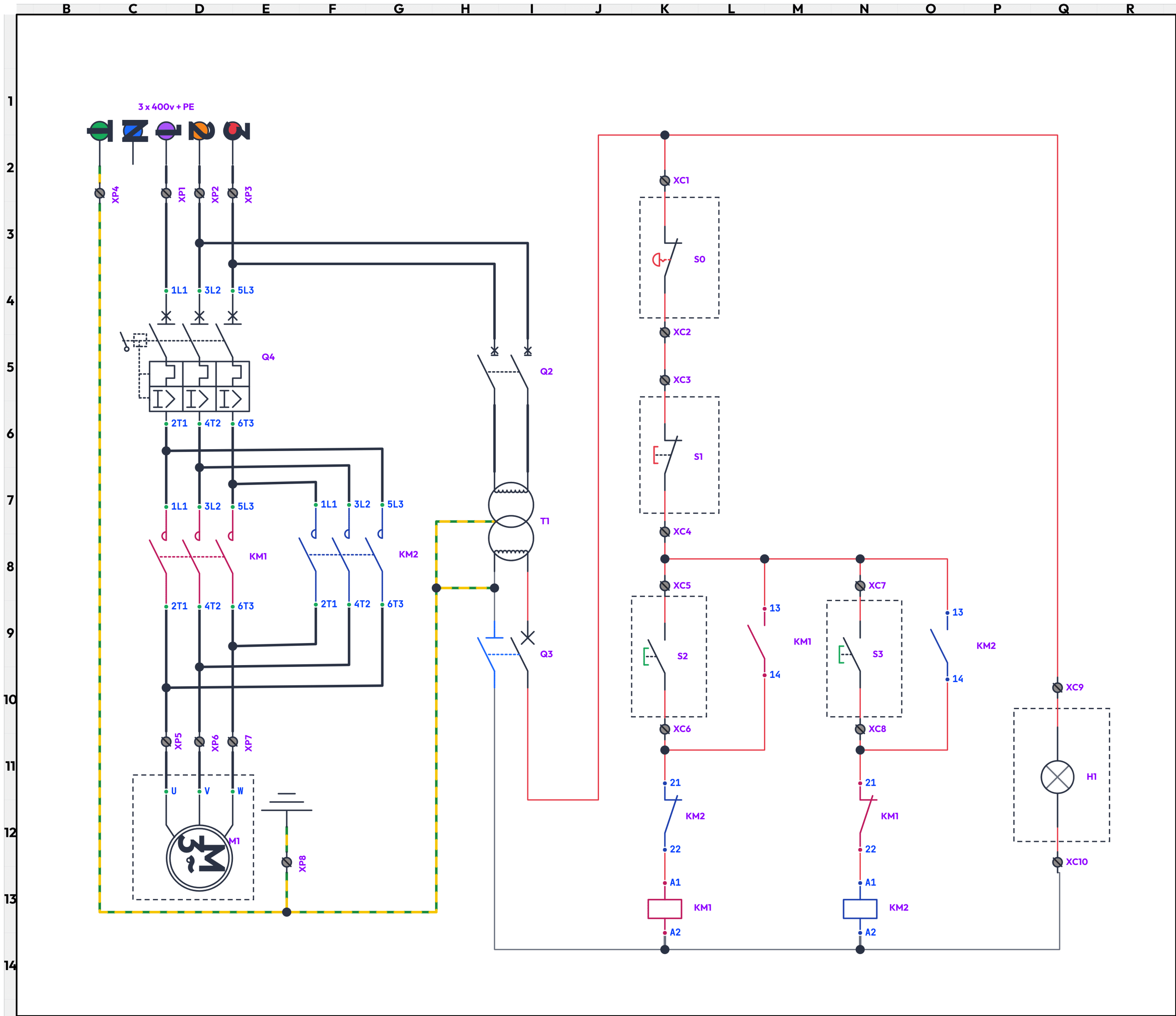
🏭 Schémas industriels : pour aller plus loin

LogEleec permet également de travailler sur des schémas industriels essentiels :

  • Démarrage moteur (un sens de rotation)
  • Démarrage moteur (deux sens de rotation)
  • Ventilation alternée

Un excellent outil pour préparer les élèves aux situations professionnelles réelles.


🌐 Un logiciel 100% en ligne

LogEleec est entièrement en ligne :
👉 Aucun téléchargement
👉 Accessible partout
👉 Idéal en classe comme à la maison


📚 Une bibliothèque exceptionnelle intégrée

  • ✔️ 5500 symboles électriques inclus
  • ✔️ Bibliothèque LogEleec intégrée directement dans le logiciel
  • ✔️ Gain de temps énorme pour la création des schémas

⚙️ Simulation et évolution continue

  • Une partie des symboles permet de faire de la simulation
  • Le logiciel est en perpétuelle évolution avec de nouvelles fonctionnalités régulières

🎨 Des schémas clairs et personnalisables

Un des gros atouts de LogEleec :
👉 Possibilité d’utiliser de nombreuses couleurs

Cela permet de :

  • Mieux distinguer les circuits
  • Faciliter la compréhension
  • Rendre les schémas plus pédagogiques

💰 Tarifs adaptés à tous (paiement unique, sans abonnement)

  • 👤 Version personnelle : 50€
  • 🏫 Version lycée (enseignants inclus) : 400€

🚀 Pourquoi choisir LogEleec ?

  • Simple à prendre en main
  • 100% en ligne
  • Très riche en symboles
  • Adapté à l’enseignement
  • Évolutif et moderne

💡 LogEleec est l’outil idéal pour enseigner et apprendre l’électricité autrement, de manière visuelle, interactive et efficace.

Accès à l’application

Cliquez : Accéder à l'application
Cliqué : 18, Taille : , Date : 05 Avr. 2026

Laisser un commentaire

Votre adresse e-mail ne sera pas publiée. Les champs obligatoires sont indiqués avec *